炒股就看金麒麟分析师研报,权威,专业,及时,全面,助您挖掘潜力主题机会!
来源:财事汇

根据媒体报道,2026年2月初,湖北多家精神病医院被曝以“免费住院、免费接送”为诱饵招揽患者,通过虚构诊疗项目、伪造病历等手段套取医保资金。
其中,襄阳恒泰康医院的股权链条最终指向了爱尔眼科实控人陈邦。尽管爱尔眼科紧急发布声明试图法律切割,但资本市场反应迅速且果断——股价应声下跌,截至2月10日收盘,总市值缩水至997亿元,较2021年历史最高点跌去超70%。
这家千亿市值的“眼科茅”、旗下拥有数百家医疗机构的眼科巨头,却因精神病院的骗保丑闻陷入漩涡。

来源:公司公告
股权迷踪:涉及爱尔眼科实控人陈邦
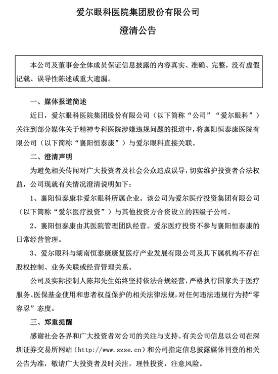
面对骗保风波,爱尔眼科的回应迅速而果断。公司发布公告称,襄阳恒泰康医院为爱尔医疗投资集团有限公司(以下简称“爱尔医疗投资”)与其他投资方合资设立的四级子公司。
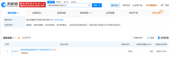
股权穿透显示,陈邦持股79.99%的爱尔医疗投资集团,通过持股81.9978%的湖南爱尔健康产业发展有限公司,间接控股湖南恒泰康康复医疗产业发展有限公司,后者100%控股涉事的襄阳恒泰康医院。
天眼查公开信息显示,襄阳恒泰康医院由湖南恒泰康康复医疗产业发展有限公司全资控股。股权穿透后可见,湖南恒泰康的间接控股股东为爱尔医疗投资集团有限公司。

来源:天眼查
值得注意的是,爱尔医疗投资集团正是上市公司爱尔眼科的第一大股东,持股比例达34.34%。陈邦通过持有爱尔医疗投资集团79.99%的股份,为最终实际控制人。

来源:天眼查
更值得关注的是,襄阳恒泰康并非孤例。据《清流工作室》报道,在陈邦实际控制的医疗版图中,至少7家精神病专科医院曾因套取医保基金遭到监管部门处罚。这些医院的违规手法高度一致,包括重复收费、超标准收费、分解项目收费等。例如,汤阴恒泰康精神卫生专科医院在长达三年半的时间里,持续存在重复收费、超标准收费的行为,且屡罚屡犯。
不过,一石激起千层浪。尽管爱尔眼科火速发布声明,试图与涉事医院划清界限,但资本市场并未买账。2026年2月6日,公司股价大跌近4%。随后几日下跌走势持续,截至2月10日,公司股价仍在震荡走低。
资本市场用脚投票,清晰表明在公众信任的维度上,资本品牌的隐性关联远比股权结构上的撇清更具分量。
业绩变脸:
增长神话终结与盈利能力的下滑
公开资料显示,爱尔眼科成立于2003年1月,于2009年10月在深交所创业板上市,公司主要从事各类眼科疾病诊疗、手术服务与医学验光配镜。
爱尔眼科自2009年上市以来,在很长一段时间内其业绩一直保持着强劲的增长态势。这与其独特的“分级连锁+并购基金”扩张模式及“三级诊疗”运营体系密不可分。
2009年上市之初,爱尔眼科在全国仅布局19家连锁医院。2014年正式推行上述模式后,公司发展明显提速。截至2023年12月31日,爱尔眼科在全球范围内拥有品牌医院、眼科中心及诊所共974家,其中中国内地811家,9年间机构数量增长超10倍。
伴随规模快速扩张,爱尔眼科营收与利润同步走高。2014年公司营收仅21亿元,到2023年已增至203.67亿元,营收规模增长近10倍;归母净利润自2014年起连续近十年增长,2023年达到33.59亿元。
但进入2024年,爱尔眼科持续多年的高增长态势骤然放缓。当年公司实现营业收入209.83亿元,同比仅增长3.02%;归母净利润35.56亿元,同比增长5.87%;扣非归母净利润30.99亿元,同比下滑11.82%。
爱尔眼科2025年三季报显示,公司营收增速已大幅放缓至7.25%,归母净利润同比下降9.76%,扣非净利润更是出现了上市以来的首次下滑。单看第三季度,情况更为严峻,归母净利润同比大幅下降24.12%。
从财务数据看,爱尔眼科的毛利率持续承压。2025年第三季度公司毛利率为49.27%,较去年同期下降1.75个百分点。这背后是公司快速扩张带来的折旧摊销增加和固定成本上升。
曾经支撑爱尔眼科市值突破4000亿元的三驾马车——屈光、视光和白内障项目增速放缓。2025年上半年,爱尔眼科的屈光项目业务营收为39.32亿元(+4.45%)、视光项目营收为26.17亿元(+4.25%)、白内障项目业务营收为17.35亿元(+7.50%)。对于增速放缓的原因,爱尔眼科归咎于“外部环境影响,消费需求出现明显不足”。
扩张后遗症:
并购模式隐忧与商誉风险高悬
爱尔眼科赖以成功的“三级连锁+并购基金”商业模式,曾是其市值突破4000亿元神话的引擎。然而,这套扩张模式正遭遇前所未有的合规挑战。
2024年,爱尔眼科纳入合并范围的子公司增至621家,相较上一年度新增149家,其中超90家是通过收购实现合并的。持续的收购扩张使得爱尔眼科商誉规模急剧攀升,截至2024年末,公司商誉账面价值高达84.48亿元,占净资产比例达40.8%。
2025年12月,公司斥资9.63亿元收购39家地市级及县级机构,旨在进一步完善分级连锁体系。然而,这39家标的公司2024年的整体收入68589.73万元,净利润-5899.51万元;2025年1-9月的整体收入58782.77万元,净利润2024.59万元,大部分标的公司正处在扭亏为盈的拐点阶段。
在医保基金监管从“宽松粗放”转向“精细严格”的背景下,所有依赖医保支付的医疗机构都面临重新校准商业模式的紧迫任务。爱尔眼科的高管在业绩说明会上表示,通过整合并购医疗机构,“一季度收入增长15.97%,利润增长快于收入增长”,但此举能否持续提振业绩仍有待观察。
激进的扩张模式带来管理半径的极限挑战。早在2024年11月,国家卫健委在给武汉市中心医院急诊科主任艾芬的信访回复中提到,排查三省93家爱尔眼科医院后,发现其中4家涉嫌出具虚假诊断证明。在国家卫生健康委的回函中,还披露了爱尔眼科涉嫌商业贿赂的问题。
监管转向:民营医疗的信任重构之路
爱尔眼科面临的不仅是业绩下滑,更是商业模式的系统性挑战。公司上市板块聚焦眼科等核心业务,非上市板块则跨界布局精神科、商业地产等领域。这种布局既可分散风险,又能捕捉新增长点。但隐患在于,“品牌信任”的传导是无边界的——在公众认知中,“陈邦”与“爱尔”深度绑定,非上市板块的违规风险会直接传导至上市公司。
陈邦与爱尔眼科的这场风波,或将成为中国社会办医发展史上的一个分水岭事件。
监管环境正在发生深刻变化。国家医保局针对此次事件已迅速行动,要求对精神疾病类医保定点医疗机构开展集体约谈。2026年,精神类定点医疗机构将成为专项飞检的重点对象,违规者将面临从重处罚甚至移送司法机关。
浙大城市学院副教授林先平指出,从监管层面看,精神专科因高医保依赖、监管难度大已成为重点审查领域,眼科、康复、慢病管理等同类赛道将迎更严格的穿透式监管。多层级股权的民营医疗集团将面临实控人责任压实、医保智能监控升级等监管措施。
对于整个民营医疗行业而言,这一事件敲响了多重警钟。首先,医保基金监管只会越来越严格,任何试图打擦边球的行为风险极高;其次,公众和媒体对医疗机构的监督意识日益增强,信息透明度成为必须而非选择;最后,资本市场也开始更审慎地看待医疗企业的ESG表现,而不仅仅是财务数据。
信任的建立需要数年甚至数十年,但崩塌可能只需一朝一夕。资本市场上,截至2026年2月10日收盘,爱尔眼科股价已跌至10.7元/股左右,较2021年历史最高点累计跌幅超70%。
对于爱尔眼科而言,真正的挑战不是一次公关危机的处理,而是对过去十年狂飙突进发展模式的系统性反思。监管的缰绳正在收紧,资本市场的耐心正在消减,公众的审视正在加强。
在规模与质量、速度与合规、利润与责任之间,爱尔眼科和整个民营医疗行业都在寻找新的平衡点。(《理财周刊-财事汇》出品)
免责声明:文章表述的意见不构成任何投资建议,投资者据此操作,风险自担。